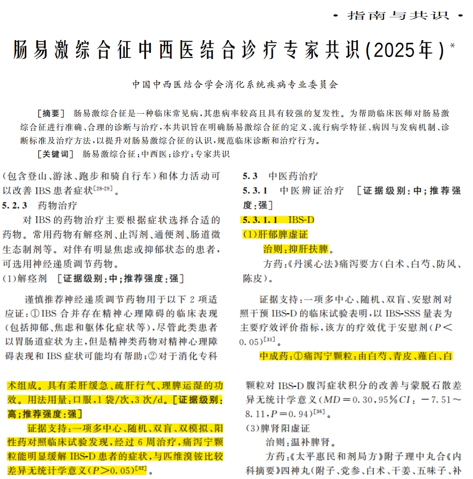
近日,中国中西医结合学会消化系统疾病专业委员会正式发布《肠易激综合征中西医结合诊疗专家共识(2025)》,其中再度推荐华森制药的痛泻宁颗粒用于临床治疗。值得一提的是,IBS-D肝郁脾虚证,治则应抑肝扶脾。痛泻宁颗粒作为唯一具有高级别循证医学证据、强推荐的中成药,其证据支持源于一项高质量大样本多中心RCT研究,结果显示经过6周治疗,痛泻宁颗粒能明显缓解IBS-D患者症状,与匹维溴铵(临床一线阳性化药)疗效相当。
本共识指出,肠易激综合征作为一种临床常见病,不仅患病率高,且病情容易迁延反复。为帮助临床医师实现精准诊断与规范治疗,本共识系统梳理并明确了该病的定义、流行病学特征、病因与发病机制、诊断标准及治疗方案,旨在统一临床认识,提升诊疗水平。同时,相关数据显示全球患病率约为5%~10%,我国总体患病率为1.4%~11.5%,其中腹泻型肠易激综合征(IBS-D)占74.1%,以腹痛、腹胀或腹部不适、排便习惯改变为主要症状,持续存在或反复发作,且又缺乏形态和生化学异常的症候群,严重降低患者的生活质量。
在中医理论中,肠易激综合征归属于“腹痛”、“泄泻”范畴。其核心病机在于“痛泻之证”,常因情志失调,导致肝气郁结、横逆犯脾(即土虚木乘),最终引发肝脾不和、运化失常。这一认识与现代医学将精神心理因素视为重要病因的观点相契合。在治疗方面,目前化学药物多局限于对症处理,作用靶点相对单一,因此在整体调节方面存在局限,常面临疗效不稳定、停药后易复发及长期用药副作用风险较高等挑战。
中医药在IBS的诊疗方面源远流长,特色显著。为回应近年来的研究进展与临床新关注点,本共识工作组承前启后,在系统评估现有证据并结合专家意见的基础上,对IBS中西医结合诊疗方案进行了全面梳理与总结。该共识经国内专家反复研讨与修订后正式制定完成,旨在为临床实践提供权威指导。
华森制药多年来始终致力于中医药的传承创新与高质量发展,在消化、精神神经和耳鼻喉科等领域的深耕已取得系列成果。其中痛泻宁颗粒就是其传承经典、守正创新的结晶, 源于明代《景岳全书》引用《丹溪心法》中专治“腹痛”、“泄泻”的经典名方“痛泻要方”,根据“痛泻”的病因病机,科学配伍,用青皮易陈皮,薤白易防风,加强了疏肝理气止痛、调理气机、治泻利下重的作用;全方由白芍、白术、青皮、薤白四味药物组成,具有柔肝缓急止痛,疏肝行气消胀,理脾运湿调便之功效,能多环节、多靶点治疗肝气犯脾所致的腹痛、腹泻、腹胀、腹部不适等症及肠易激综合征腹泻型(IBS-D)等肠道疾病,疗效显著、安全性高、经济性好。
据了解,痛泻宁颗粒是首个上市治疗IBS的中成药,为中药创新 1.1 类新药、国家“火炬计划”、“863 计划”科技成果,入选《中国药典》《国家医保目录》,荣获中华中医药科学奖技术一等奖、中国专利优秀奖等,因疗效确切、安全性高、经济性好等优势显著及是该领域循证医学证据最多、证据级别最高的中成药,获《消化系统常见病中医诊疗指南(2019)》、《中成药治疗肠易激综合征临床应用指南(2025)》等数十项权威国内国际指南/共识推荐,且是西医《中国肠易激综合征专家共识意见(2020)》唯一推荐的中成药。
推荐阅读:




